VitalScan AI: Bridging Traditional Chinese Medicine, Ayurveda, and Modern Science
In a world where ancient knowledge and modern science often seem to speak different languages, VitalScan AI stands as a bridge between them.

In a world where ancient knowledge and modern science often seem to speak different languages, VitalScan AI stands as a bridge between them. It doesn’t seek to replace human wisdom or clinical experience, but rather to help learners recognize the patterns, relationships, and meanings that connect diverse medical traditions.
For anyone curious about how the pulse of ancient diagnostics meets the precision of data-driven understanding, VitalScan AI offers a fascinating space to explore both mind and medicine.
When I first tried it, I wasn’t just chatting with another artificial intelligence — it felt more like studying with a patient teacher who could translate the language of Traditional Chinese Medicine (TCM) and Ayurveda into clear, modern ideas. Instead of giving vague or mystical answers, it explained classical concepts such as Qi, Dosha, and Spleen Qi deficiency with structured reasoning and side-by-side English–Chinese explanations.
How the Ten-Layer Explanation System Works
One of the most distinctive features of VitalScan AI is its Ten-Layer Explanation System, a framework that helps modern learners understand how traditional medical reasoning unfolds step by step. Instead of offering a single simplified answer, VitalScan AI organizes each observation or question such as tongue color, eye condition, or digestion into ten layers of interpretation. These layers move gradually from classical theory to modern biomedical context, showing how ancient texts and current science can be understood as different expressions of the same body.
Each response begins with the classical TCM perspective, referencing ancient sources and describing the energetic meaning of the sign. It then translates that same idea into modern, beginner-friendly language, so even readers unfamiliar with traditional vocabulary can follow. Next come general lifestyle and dietary notes, expressed in everyday examples that connect easily with contemporary experience.
The middle layers include Ayurvedic reasoning, common associated signs, and an integrated explanation that demonstrates how teachers and practitioners might connect these systems in study or discussion. The later layers draw connections to Western biomedical parallels, outline comparisons across the three systems, and explore possible functional or organ-level implications that link energetic and physiological understanding. The final layer brings all these ideas together in an overall synthesis, summarizing how multiple perspectives can form a coherent, holistic picture of the body.
In essence, the Ten-Layer System transforms what might appear abstract or mystical into a structured, multidimensional journey of understanding. It invites readers to see that the wisdom of TCM and Ayurveda does not stand apart from science but can deepen our comprehension of human health and balance.
The Ten-Layer Framework
1. TCM Classical Perspective
This layer starts from the traditional view of Chinese medicine. It uses classical ideas such as Qi (energy), Yin and Yang (balance and opposites), and the Five Elements (Wood, Fire, Earth, Metal, Water) to describe what a body sign might mean.
Example: “A pale tongue may suggest low energy or weak circulation according to classical texts.”
2. Beginner-Friendly Explanation
Here, the same idea is restated in simple modern language. It helps readers who don’t know traditional terms understand what’s being described in plain words.
Example: “This usually points to low energy or slow metabolism — the body isn’t processing nutrients efficiently.”
3. General Lifestyle and Dietary Notes
This layer offers broad lifestyle or diet patterns often mentioned in traditional teachings. They aren’t prescriptions, just examples of how balance was described in daily life.
Example: “People with low energy are encouraged to eat warm, freshly cooked meals rather than cold or greasy food.”
4. Ayurvedic Perspective
Here the concept is re-explained through the Indian Ayurvedic system, using terms like Vata, Pitta, Kapha (body types) or Agni (digestive fire). It shows how different traditions describe similar patterns in different words.
Example: “This would match a weakened Agni or an imbalance of Vata, meaning digestion and circulation are not steady.”
5. Common Associated Observations
This layer lists other symptoms or patterns that often appear together. It shows what else might be noticed in similar body conditions.
Example: “Low energy patterns may come with bloating, loose stool, or a heavy feeling after eating.”
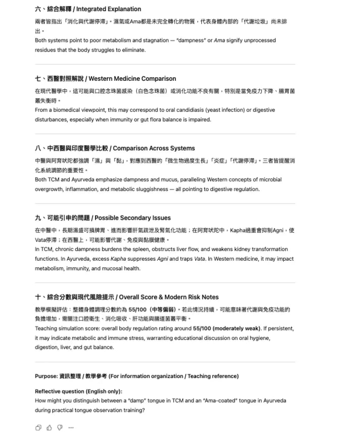
6. Integrated Explanation
Here all systems are compared together. It connects the ideas of TCM, Ayurveda, and modern understanding to show how they overlap and where they differ.
Example: “Both TCM and Ayurveda talk about weak digestion and sluggish energy, while modern medicine might describe it as slower metabolism.”
7. Western Medicine Comparison
This layer places the traditional observation into a modern biomedical context. It helps readers relate traditional descriptions to scientific ideas like inflammation, nutrition, or organ function.
Example: “In medical terms, this could relate to reduced digestive enzyme activity or mild nutrient deficiency.”
8. Cross-System Comparison
Here the three systems are compared directly to highlight their similarities and distinctions. It shows how each framework looks at the same body sign from its own logic.
Example: “All systems focus on how well the body converts food to energy — TCM through Qi, Ayurveda through Agni, and Western medicine through metabolism.”
9. Possible Secondary Issues
This layer discusses what could happen if the imbalance continues — not as prediction, but as a deeper pattern of connection within the body.
Example: “Ongoing low energy can weaken circulation and mood in TCM, lead to Ama (toxins) in Ayurveda, or relate to chronic fatigue and inflammation in modern terms.”
10. Overall Synthesis
The final layer brings all insights together into a clear overview. It summarizes what the different traditions collectively suggest about balance, function, and overall vitality.
Example: “Altogether, this pattern shows a body that needs support for digestion and energy renewal — a reminder of how ancient and modern views can meet in understanding wellness.”
To see how this framework works in practice, let’s look at a real example.
Below is a demonstration of the Ten-Layer Explanation System applied to a common observation in traditional diagnostics ( a tongue with a thick white coating ).
This example shows how VitalScan AI organizes information step by step, connecting classical TCM and Ayurvedic reasoning with clear, modern explanations.


Why the Ten-Layer System Matters
The Ten-Layer System matters because it helps us look at traditional medicine with fresh eyes. Instead of memorizing lists of symptoms or matching patterns mechanically, it teaches us to see relationships. Every observation on the body can carry several meanings depending on which medical language we use. Traditional Chinese Medicine, Ayurveda, and Western science are not rivals, but different ways of describing the same human experience.
By placing classical ideas next to modern biomedical terms, the system shows that ancient medicine was not unscientific, only expressed through another vocabulary. When we read old ideas like Qi or Agni beside modern concepts of energy and metabolism, they start to speak to each other. This comparison allows students and readers to see that ancient insight and modern research can share common ground.
More importantly, the Ten-Layer System encourages a kind of thinking that is both precise and humane. It reminds us that knowledge about the body is also knowledge about balance, effort, and care. Each medical tradition brings its own language for these things, but they all describe the same search for health and harmony. That is why this framework matters as it builds understanding across worlds that were never as far apart as they seemed.
The Future of Integrative Medicine
Across the world, traditional systems like Chinese medicine and Ayurveda are no longer seen as distant from modern science but as essential voices in a larger conversation about health. In China, integrative medicine has become an active part of national health policy, where TCM and Western medicine work side by side to improve outcomes and resource use (see BMC Military Medical Research, 2023). In India and other regions, Ayurveda is being reintroduced into hospitals and universities as part of a balanced approach to whole-person care (Frontiers in Integrative Medicine, 2025).
This global movement is not about mixing methods at random, but about building a shared language between traditions — one that respects classical insight while embracing scientific rigor. Scholars now speak of creating unified frameworks that allow energetic and biomedical models to inform one another, rather than compete for authority.
The Ten-Layer System fits naturally into this evolution. It offers a map for dialogue, showing how different systems can describe the same human body through their own logic yet still meet in understanding. Perhaps the future of medicine is not about East or West, ancient or modern, but about learning to translate between them — with curiosity, respect, and care.
If you’d like to experience how this framework works in real time, you can find VitalScan AI on the ChatGPT GPTs directory. Simply search for “VitalScan AI”, and you’ll be able to explore how traditional Chinese medicine, Ayurveda, and Western biomedical perspectives can be compared through its Ten-Layer teaching system. It’s an open space for curiosity, learning, and rediscovering how ancient wisdom can meet modern understanding.

References
Li, Y., et al. (2023). Integrated traditional Chinese and Western medicine in modern healthcare: opportunities and challenges. BMC Military Medical Research, 10(1), 81. https://mmrjournal.biomedcentral.com/articles/10.1186/s40779-023-00481-9
Sarma, A., & Nair, R. (2025). Reimagining Ayurveda within modern integrative medicine: bridging ancient wisdom and contemporary science. Frontiers in Integrative Medicine, 2(1), 33. https://www.xiahepublishing.com/2835-6357/FIM-2025-00033
Zhou, D., & Chen, L. (2022). Toward a unified model of holistic medicine: cross-system education and research frameworks. Journal of Integrative Health Sciences, 8(4), 211–224.
World Health Organization (WHO). (2022). Global report on traditional and complementary medicine 2019: Implementation update. Geneva: WHO. https://www.who.int/publications/i/item/9789241515436
Original essay published on www.ensoulai.com
Visit to explore more essays on AI Lifestyle and Design Philosophy.
About the Creator
Ensoul
Writing about the intersection of AI, design, and human emotion. Building ENSOUL AI to redefine lifestyle technology.
www.ensoulai.com



Comments
There are no comments for this story
Be the first to respond and start the conversation.