Love and Punishment: The art of realistic love and the depth of human emotion
A deep dive into the draw of series like Kimi no Nawa

When Makoto Shinkai’s Kimi no Nawa(Your Name) hit theaters in 2016, the film instantly achieved the second-largest gross for a domestic film in Japan and the fourth-largest ever. It topped the box office for a record-breaking 12 weekends and became the highest-grossing animated film in China. For once, the critics and fans were in agreement; the movie was good. So when the US release finally began its run in late April of 2017, I knew I had to go see it, and it didn’t disappoint. Everything from the animation, to the soundtrack, even the opening grabbed hold of me and refused to let go.

But more than that, I was blown away by how realistic the romance was. When it comes to anime, love is a tricky topic. With most boy-oriented (shounen) anime, when a girl or an entire group falls in love with the main character, the romance at times rings hollow. Young maidens falling madly in love after being saved once or given a few words of encouragement are par for the course and completely impractical.

Conversely, while girl-oriented (Shojou) anime is usually much more grounded, the drama aspect of the relationship runs far past the point most couples would throw in the towel. Or at least examine why every misunderstanding turns into an altercation and why they seem incapable of communicating. Good romance in anime is hard to come by. The genre itself seems built on perpetuating the same tropes in different wrapping paper. Every season anime studios release new series. Every week animators are tasked with finishing an episode in time to air on tv. And every season tons of series miss the mark. However, the working environment doesn't allow for much else. Overworked and underpaid animators are tasked with animating scene after scene, while writers are put on a constant hamster wheel, churning out content with deadlines so tight, errors in tv releases are almost expected. Studio shaft, in particular, became notorious for its unfinished work in the TV release of the Monogatari series and Madoka Magica. Simply put, there’s barely enough time to make a good anime, let alone a good romance that might not even be the main focus of the anime itself.

It was only when I found myself buying a second and even third ticket to Kimi no Nawa and reliving the same emotions as when I first watched, did I realize just how good the movie was. The film follows Mitsuha Miyamizu, a high school girl living deep in the countryside with dreams of moving to the bustling city of Tokyo, and Taki Tachibana, a Tokyo city boy with a packed schedule, part-time job, and dreams of becoming a future architect. One day they wake up to find they swapped bodies.

Day by day, the characters learn to navigate life in the other’s body while minimizing damage caused by the other when they switch back. We watch as they work through the confusion of where they are, slowly learn each other’s schedule, and even take steps to improve the other’s life. Taki builds a small makeshift café in the countryside to help Mitsuha feel less isolated from the life she wants. While Mitsuha uses her conversational skills to improve and foster relationships with his co-workers. They even leave annoyed notes for each other, with Taki telling Mitsuha to stop spending his money at cafés and Mitsuha telling Taki to stop acting crazy in her class.

Even though the premise of the movie is two strangers swapping bodies, the dialogue and relationship dynamic were utterly realistic. I could see myself being annoyed at another person for spending the money I worked hard to make. In contrast, I could also see myself being the one to buy an expensive cake, knowing that I wouldn’t have that opportunity in my body. So naturally, it came as no surprise when they started to fall for each other. I mean, they literally walked a mile in each other’s shoes. When the plot twist finally kicked in, and they stopped switching bodies, I was already just as invested as Taki in finding out why. Watching him travel to the village and see it had been destroyed by a meteor YEARS AGO, only to realize he had been swapping bodies with Mitsuha’s PAST self was a shock. And the wild ride it took to change the timeline to one where she would still be alive was even crazier.
Even through all the twists and turns, the romance aspect remained staunchly grounded. When the movie ended and they met face to face for the first time on the “right” timeline, I cried. Even though they didn’t know each other, even though the timeline of the entire movie I had just watched was effectively defunct, I didn’t care. I knew they could fall in love again. I exited the theater with a crumpled popcorn bag and runny mascara and thought to myself, “I need to watch that again.”

Whenever I’m asked to recommended series or movies that give off the same energy as Kimi no Nawa, what I wish to convey is not the sweetness of the romance or crispness of the animation style, but the depth, range, and realism of its love specifically. While Kimi no Nawa was undoubtedly a romance, I staunchly believe even if they never fell in love, Taki still would have risked everything to save Mitsuha. By the middle of the series, they were GOOD FRIENDS with a solid relationship. They loved each other romantically, but there was also a platonic love. The kind of love that makes you want to improve a person’s life and help them make friends even if nothing comes from it.
What’s in a recommendation anyway?
I have a running theory that whenever someone asks for a recommendation, what they’re really looking for is a similarity in at least 1 of 4 categories:
Emotion: What do you feel when watching the movie? This is the strongest indication that a person will find a series similar to the first. A fantasy tragedy and a romantic tragedy will both leave you broken at the end, and if that’s what a person is looking to feel, they’re a perfect match.
Theme/Plot: What is the movie saying? The second strongest indicator, movies with the same themes/plot points elicit the same emotional response. A fantasy coming of age story will contain basically the same themes as one set in real life.
Characters: Who’s in the movie? The third strongest indicator. When the characters are similar, you’ll find yourself relating them back to the first series, even if the shows are nothing alike. But sometimes that’s all a person needs to find something enjoyable.
Setting: How does the movie look? The is the weakest indicator a person will like a movie. A romantic comedy set in the middle ages and a psychological thriller are two totally different genres. However, sometimes you just wanna watch cool stuff happen in the middle ages; I get it.
So how do I recommend? First, I break the original series down into its four categories. Using Lord of the rings as an example

Then I pick a series/movie that matches at least one category, with preferential treatment being given to emotion and theme/plot. Once I’ve matched at least one, I look to see if any others match. Movies/series that match in the most categories are recommended first, and the ones that match the least are recommended later. If less than half of a category matches then I consider it a partial match. Let's put it into practice:
Emotion: Pan’s Labyrinth. This movie took me on a dark rollercoaster of emotions in almost the exact same fashion as Lord of the rings. Fear, fear, fear, humor, fear, sadness, happiness.
Theme/Plot: The chronicles of Narnia. A quest to save the world or else everyone will be enslaved/killed. Both villains have an all-powerful item that has to be destroyed before any real progress can be made. Oh, and both have a member of the team betray them before ultimately redeeming themselves. Need I say more?
Characters: Harry Potter. Dumbledore and Gandalf are twins, Frodo and Harry are the chosen ones, Ron and Sam provide comic relief and are fairy useful. Serius Black and Aragorn are dark anti-heroes, and both Fred and Goerge Weasly and Marry and Pippin get up to ridiculous amounts of shenanigans.
Setting: The Hobbit. It can’t get much closer than middle earth itself. However, the pacing was slow, the movie’s CGI was over the top, Legolas was inserted for “reasons,” and they created an entirely new character to make a love triangle. I repeat, THEY ADDED A LOVE TRIANGLE TO THE HOBBIT.
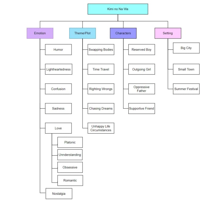
Now using my method let's break down Kimi no Nawa

So without further ado, my list of 6 recommendations for series similar to Kimi no Nawa, plus some honorable mentions. Minor spoilers ahead.
1. A silent voice: A look into the human condition

A silent voice and Kimi no Nawa are probably two of the most compared anime, and it’s no secret why. They both have a male and female lead that fall in love. Both have to work through some pretty heavy issues before concluding in a heartfelt way. However, A silent voice is so much more than that. The story follows Shouya Ishida, a now high school student who in his elementary years was a bully. And Shouko Nishimiya, a deaf girl who endured much of Ishida’s cruelty only to transfer out of his class.

The story itself is a heavy one, and the audience is faced with that fact at the very start of the movie. In the opening scene, we watch Ishida withdraw all the money in his account and leave it for his mother before planning his suicide. Ishida is plagued by regret for his past actions of bullying. While at the same time ostracized and bullied by his previous friend group and scapegoated for Shouko’s bullying. After he promises his mother not to attempt suicide again, Ishida sets out to meet Shouko once more and make amends.

The romance in a silent voice is very subtle and only truly takes a front seat towards the end of the movie. The primary emotions of the film are the anxiety and depression Ishida suffers from. This is visualized by the X he sees on his peer’s faces wherever he goes. The story follows Ishida’s actions as he figures out what to do now that’s he’s decided not to die. This causes him to get so caught up in caring about Shouko that he forgets to care about himself, ultimately leading Shouko to believe she is the reason for all his problems. A silent voice masterfully shows the struggle of Ishida and Shouko and how they mutually help each other become better people.

The reality of Shouko’s deafness also plays a considerable role in the movie as she struggles to be respected while having no respect for herself. Shouko blames herself every time something goes wrong and believes it's because she didn't try hard enough. Both are isolated from their peers, but for different reasons. The love in this movie isn’t so much romance as it is understanding. Each person is flawed but doing their best with the hand they’ve been dealt, and trying to become better people from it. A theme that resonates with the lengths Taki was willing to go through to save Mitsuha.
Matches: Emotion, Theme/Plot, Setting, Characters(partial)
2. 5 centimeters per second: Distance and Desperate Love

Another movie by Makoto Shinkai, 5 cm per second is a compilation of three short stories about two childhood sweethearts slowly drifting apart as they transfer schools and get older. While Kimi no Nawa embodied the theme of desperately holding on to a connection, 5 cm is a harsh critique of naïve love. It is an encouragement to cut ties for one’s own good. The background artwork effortlessly conveys the emotions of the characters with isolation and despair showcased by scenes of snowy and gloomy weather, while joyful moments played as bright warm colors.

5 cm per second is a very slow and contemplative movie. The protagonists are not exceptional people; they’re an average couple that tries to stay close even though their distance grows. It is a romantic drama that focuses on the boring and harsh reality of long-distance relationships. And then, with bitter resignation, it ends. While the movie seems to have almost nothing in common with Kimi no Nawa, the desperation Takaki Toono feels reminded me a bit of Taki.
Matches: Emotion(partial), Setting (partial), Theme/Plot (partial)
3. Your lie in April: Relentless Optimism and Budding Romance

Middle school student Kousei Arima is a prodigy pianist. Nicknamed the human metronome, he can play a piece perfectly as written. However, after the passing of his mother, everything changes. Kousei begins a downward spiral, resulting in him unable to hear the sound of his own piano. Two years in the future, Kousei’s psychological block has resulted in him avoiding the piano altogether and living an unfulfilling life with his school friends. One day he meets Kaori Miyazono, a carefree violinist who flips his life upside down and sets him on a path to play again.

Your lie in April is the story of Kousei’s recovery as he discovers there is more to music than playing perfectly and the secret Kaori holds. The series is a sheer rollercoaster ride of emotions. From finding out why Kousei plays the piano without emotion, and the reason why Kaori does, to the joy over overcoming a major obstacle and the sadness in April. The series masterfully crafts a loving combination of humor, conflict, and tragedy resulting in a predictable yet heartfelt ending all the same. People who gravitated towards the sweet romance aspect of Kimi no Nawa will undoubtedly be able to relate to the budding romance of Your lie in April. Plus, the classical performances are a-ma-zing.
Matches: Emotion, Theme/Plot, Characters (Partial)
4. Violet Evergarden: The Empathy Learning Curve

After four long years of conflict, the great war has finally come to an end. Raised as a child soldier, Violet Evergarden was hospitalized after being maimed in the last leg of the conflict. Waking up in the hospital, she remembers the final words her major left before disappearing, “I love you.” But for someone whose sole purpose was to kill, Violet has no concept of such things. What is love? Why did the major tell her to be free? Even though the setting is a post-war world, the story told is remarkably relatable.

Recovering from her wounds, Violet starts a new life working at a Postal Service company. There, she witnesses the work of an “Auto Memory Doll” transcribing people’s thoughts and feelings into words on paper. Spurred on by thoughts of the major’s last words, Violet begins work as an Auto Memory Doll, a trade that takes her on a journey of self-discovery. Violet Evergarden is an episodic series where the protagonist’s job brings her into contact with a vast array of characters and allows her to fix their problems.

As a soldier who only knew the battlefield, Violet realizes she never learned to understand the feelings of others or herself. An emotional deficiency only further highlighted by her trade of work. But as she progresses, she begins to be able to sympathize and eventually empathize with her clients. Violet Evergarden embodies the themes of struggling to connect with peers and trying hard to accomplish something everyone else thinks is impossible, while searching for the answer to what it means to love. Bring a box of tissues because this one is a tear-jerker.

Matches: Emotion, Setting, Theme/Plot(partial)
5. Hotarubi no Mori e: A Summer Love Story

Hotarubi is a 45-minute ova(original video animation) that is told through the memories of the main character, Hotaru Takegawa. One summer when she was six, she met and befriended a spirit Jin, and though they became good friends, they were unable to touch. Jin would disappear if he ever touched a human. Every summer Hotaru would visit Jin and play games. However, due to Jin being a spirit, he aged much slower than Hotaru, and soon enough, she caught up to him in age and their love story began. Because they couldn’t touch each other, the main focus of the story is the emotions both Hotaru and Jin feel for each other and how they develop and change with time. Hotarubi no Mori e is a simple story that gives off a feeling of nostalgia and sweet memories.

Matches: Setting, Emotion(partial)
6. Kyoukai no Kanata: Comradery in Conflict

Mirai Kuriyama is the sole survivor of a spirit warrior clan with the power to use their blood as a weapon. She is also tasked with hunting down and killing “youmu,” creatures that are a manifestation of negative human emotions. One day Mirai comes across Akihito Kanbara, a rare half-breed of youmu in human form. Panicked, she plunges her sword into him only to realize he’s immortal. From then on, the two form an impromptu friendship that revolves around Mirai trying to kill Akihito and reassure herself she’s a capable Spirit World warrior.

Beyond the boundary is an odd yet beautiful story about two people’s issues coming from supernatural backgrounds. For both of them, it’s a fight for acceptance in a world preventing them from falling in love and living peacefully. Kyoukai no Kanata is a comedic melodrama that explores themes of isolation, loss, ineptitude, and love. Plus, the ending is an absolute bop.
Matches: Setting, Characters(Partial)
Honorable Mentions
Ef: A Tale of Memories: The Emotions in Remembrance

“Put your wishes into the memories you do not want to forget…”
On Christmas Eve, Hiro Hirono accidentally runs into Miyako Miyamura, who ends up borrowing his bicycle to chase down a purse thief and wrecking it in the process. Hiro catches up only to find Miyako unconscious. The two end up spending Christmas Eve together, and after discovering they attend the same high school, their relationship begins to develop. Meanwhile, Renji Asou dreams of being a knight in shining armor. One day he comes across Kei's shy twin sister Chihiro Shindou. The two quickly become friends and decide to write a book together. However, when Renji discovers Shindou's secret, a disability that causes her to forget everything every 24 hours, he struggles to actualize his dream. With an opening as iconic as this one, you know you're in for a ride.
Ef: A tale of memories is a psychological, romantic drama with well-defined characters that develop in their own way while simultaneously affecting the growth of their counterparts. The first episode of the series is pretty confusing as the viewer is immediately thrown into one situation after another with little explanation. It doesn't help that the series is comprised of two separate main stories. However, once you begin to understand the series, the sheer array and complexity of the emotions the characters go through will have your attention until its end. Ef a tale of memories is a heart-wrenching portrayal of love, illness, acceptance, rejection, hope, and memories.
Matches: Emotion(Partial)
Madoka★Magica Movie 3: The line between love and obsession

Unlike the first two movies, which are just a rehash of the anime in truncated form, Madoka Magica movie 3 goes deeper into the psyche of Homura Akemi after the events of the anime series. We follow her struggles to uncover the painful truth hidden behind her pleasantly deceptive life. And her desperate fight for the only person she’s ever loved. Without spoiling the plot, Madoka Magica movie 3 is the despair-ridden conclusion to the story of Madoka Magica. And it truly blurs the lines of love and obsession.
Matches: Emotion(Partial)
Princess Tutu: An Unfairytale Romance

Think of every fairy tale trope you can ever imagine, damsels in distress, romantic endings, irredeemable villains, and turn it on its head. Now add a dancing duck (yes you heard that right), and you have Princess Tutu. Ahiru is a duck that is transformed into a human girl with the help of the mysterious Drosselmeyer. She soon learns that using her magical egg-shaped pendant, she can transform into Princess Tutu. A ballerina with graceful skill and ability to quell the turbulence in people’s hearts. With this new power, Ahiru accepts the role of collecting shards of the prince’s heart he shattered to seal away the evil raven.

The characters are all believably crafted, with plenty of evolution throughout the series. Princess tutu is A unique fairytale that goes far beyond the limitations of the tropes it’s tied to. It’s a perfect blend of powerful moments, twists, comedy, drama, and romance. The fairytale structure takes the best out of classical ballet and weaves together a coherent and diverse story. The endings to both seasons are particularly outstanding, and the ballet pieces are all thoughtfully constructed.

Matches: Emotion(Partial), Characters(Partial), Theme/Plot(Partial)
All in all, there is no perfect copy for Kimi no Nawa, and that’s okay. Good art isn’t easy to produce, and superficial copies will fall flat on the magic that draws us in. Even though I stated that I wasn’t trying to match the romance with my recommendations, the majority still do. As it turns out, multi-faceted love usually contains some aspect of romantic feelings. It’s only when romance for romance’s sake is introduced to a series does it begin to lack the well-roundedness that enables the audience to empathize with the characters. I always try to look for good emotional matches instead of trying to match the story. Otherwise, the movie itself becomes a trope. And with a soundtrack that good, Kimi no Nawa being a trope would kill me.
But seriously though, have you heard the soundtrack ?




Comments
There are no comments for this story
Be the first to respond and start the conversation.