Online Business Opportunities in the Travel & Tourism Industry
The travel and tourism industry has successfully recovered from the decline in demand during the pandemic period across the world. As everything moves back to normal, the travel and tourism industry bounce back with increased demand and offers that have attracted travellers.

The travel & tourism industry is among the fastest-growing industries especially after a major business is done online from booking to planning trips. Digitalization has given a new direction to the travel and tourism industry by making it easy to advertise, introduce, expand and manage their business both online and offline.
Travellers these days prefer OTAs (online travel agencies) and online adventure activity booking platforms to pre-book their whole trip. Earlier, online hotel booking and online ticket booking platforms were among the most in-demand services but currently, the trends have changed. The travel & tourism industry has witnessed a spike in demand for adventure booking activities like tracking, skiing, scuba diving etc.
Considering the demand in the market and business growth opportunities in the travel & tourism industry here is a list of business ideas and opportunities that can be considered to start or expand your business.
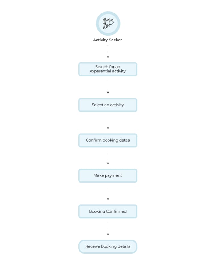
Online Travel Adventure Booking Marketplace
Travelling these days is not limited to just discovering a new place, trying new cuisines, or business trips. Travellers these days prefer to book a place that offers adventure activities and other local or seasonal sports.
Adventure activities like skiing, rafting, mountaineering, bungee jumping, scuba diving, kayaking, canoeing, etc can be booked easily on adventure activity booking websites/apps like Viator, GetYourGuide, etc.
This has become a more feasible way for adventure travellers to pre-book the activities, explore new adventure sports, compare prices, and connect with professionals that will guide them throughout their adventure trip.
Below is a graphical representation of its business model that will make it easy for you to understand “How Online Travel Adventure Activity Booking Marketplace Works?”

Online Bike/Car/RV/Boat Rental Marketplace
In the last few years, another business idea that is ruling the travel & tourism industry is “Rental Marketplace Business.” From bike to car, to boats everything is now available online on rent, making it easy and affordable for travellers to book and enjoy the trip.
This business idea is also popular as a “Peer-to-Peer(P2P) rental marketplace where the bike, car or boat etc owners can connect with travellers looking to rent/borrow a bike or car.
There are a number of rental business ideas that you can start with like:
- Start a Boat Rental Marketplace
- Start a Snorkeling & Diving Equipment Rental/Booking Business
- Skiing Activity Booking/Rental Business
- RV Rental Business
- Vacation Rental Booking Marketplace
These are a few ideas that you can consider of a rental marketplace business for more details regarding the above-mentioned business ideas you can go through the article "Top 8 Online Business Opportunities in the Travel & Tourism Industry”
Below is a graphical representation of its business model that will make it easy for you to understand “How Peer-to-Peer or Online Rental Marketplace Works?”

Online Hotel Booking Platform
For many, this idea might sound familiar, but as per the market trends, it is one of the most profitable business ideas in the travel and tourism industry. Businesses like Trivago, Airbnb have set a benchmark with their fabulous journey from a startup with a unique business idea to one of the most in-demand and profitable businesses currently.
Considering the increase in demand for such online booking and prices comparing platforms, it will not be wrong to say that “Starting an Online Hotel/Room Booking Marketplace is a Profitable Idea.”
For your better understanding of “How online platforms like Airbnb Works?” below is a graphical representation of the business model:

Conclusion
The travel and tourism industry has successfully recovered from the decline in demand during the pandemic period across the world. As everything moves back to normal, the travel and tourism industry bounce back with increased demand and offers that have attracted travellers.
On the other hand, travel activity booking websites/apps have huge growth prospects in the online travel and tourism industry. Keeping the rise in demand, travellers changing preferences, and the introduction of new technologies to enhance the customer experience, the online platforms for booking and planning trips are more successful.
If you are planning to step into the travel and tourism industry the above-mentioned ideas can definitely be considered. But before you start your online marketplace make sure you choose wisely the ideal tour & activity booking software that offers you all the must-have features to enhance the customer experience.


Comments
There are no comments for this story
Be the first to respond and start the conversation.