The Potential Success and Failures of Social Distancing
While social distancing may delay or slow the progression of the “coronavirus,” the social impact may be profound, and it may not even work!

Social distancing is the process of decreasing the amount of time that people have in contact with one another, with the hope that it will reduce the spread of communicable disease. Unfortunately, while it’s understandable that the public health system wants to limit the rate of spread of the SARS-CoV-2, the social impact is almost certainly going to be profound, and it may even end up being worse than the disease itself.
Flattening the Curve
There is a concern that the coronavirus outbreak could overload the public health infrastructure. If the number of cases are anywhere near the worst case scenarios, that may be true. In that case, “flattening the curve” may be useful, and social distancing could flatten the curve. However, many of the models used to predict curve flattening make one grossly erroneous assumption: the social distancing does not come to an end!
Luckily it’s easy to alter existing epidemic models to adjust for such changes. I’m not the greatest programmer, and I’m rusty with Python, but luckily for me, Christian Hubbs has a nice article on curve flattening.
Modifying his code, I added a few different features. First, I added the ability to halt social distancing. What becomes clear from testing different values for this parameter is that while some values did indeed allow for curve flattening, too short a duration simply delayed the epidemic, which came back in full force, once distancing ended. Moreover, that critical duration seemed to be a few months, not a couple of weeks!
The next thing I did was add two separate sets of compartments. Because young people and old people are not equally impacted by the virus, I created a “young” and “old” set of compartments. Then I also added mortality into the mix. I had to do some guesstimating for parameter values here. I assumed social distancing of 50% for social distancing between young and old groups, and 50% within the old group. I assumed a beta of one for between young and old interaction, assuming that interaction between age groups was less than interaction within the same age group.
Finally, I assumed a mortality rate of 0.1% for young people and 10% for old people. While this figure is a bit extreme, it seems that there are orders of magnitude difference between the two mortality rates. I’ll continue to update this model with data from studies as I find them.
I left these figures alone and varied the social distancing parameter of the young group. Interesting, there were numerous parameters for social distancing that seemed to actually increase the final mortality rate for the elderly group, rather than reducing it: extreme social distancing had a harmful effect in such instances. However, the model did not take into account overload of the healthcare system. Still, it’s interesting to see the results.

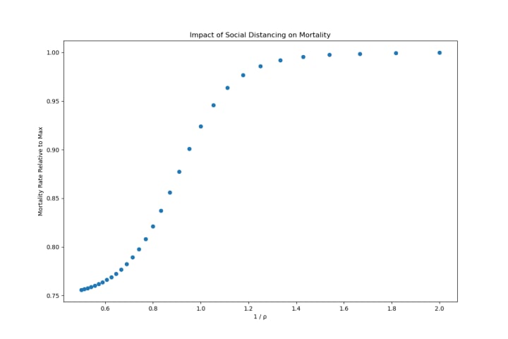
To make the curve go in an increasing direction, I plotted relative mortality rate vs 1/rho, the social distancing coefficient. What we can see here is that as social distancing decreases (contact rate increases), the mortality rate actually goes up. This plot was taken at a stop time of 50 days.
Interestingly, increasing contact rate above the baseline can apparently reduce the overall mortality rate in this scenario. And there are a number of scenarios where this is the case. It depends heavily on the number of days we maintain the effort to distance ourselves from one another. Therefore if we could have increased our capacity to handle patients, it might actually have made sense to increase social engagement among young people, while increasing social distancing in other instances.
Moreover, given that so many of the young people who become infected never show any noticeable symptoms, let alone severe ones, there is no justification for the idea that resources would be overloaded, so long as we shield the at risk population.
I’ve uploaded the code files to github so people can review it and also check for potential errors.
Expectations for the Coming Months
Given that social distancing efforts are extreme, and likely to be short in duration, I expect that natural immunity will not build during the short period of time that this social distancing experiment runs. Additionally, there will not be a vaccine for many months. Finally, because the public health community believes that this social distancing effort will work to flatten the curve, they will likely refrain from ramping up resources necessary to handle a large scale epidemic.
Therefore, once the social distancing experiment ends, we will see a new wave of this epidemic flood through the population. The one caveat is that social distancing may have come late enough that a majority of the population has already been exposed. That scenario would actually be a saving grace, as it would quite possibly lead to the levels of immunity necessary to slow the epidemic.
Impact on the Economy
Social distancing is going to have multiple other effects. Restaurants and bars across the country are either being shut down or are required to only provide take-out orders. Movie theaters, amusement/theme parks, and other forms of entertainment are shuttered as well. As it stands, the coronavirus panic is having a significant downward impact on the stock market, but this impact will extend to the general economy and GDP will plummet.
Even though GDP, and GDP per capita, are not in and of themselves signs of socioeconomic well-being, they are connected to such conditions. A significant economic decline can result in increased poverty, lower access to quality healthcare and nutrition, increased rates of depression and suicide, and pressures that drive up the mortality rate within a region. Much of this happened in Japan during its lost decade. Suicide rates skyrocketed in Japan, dwarfing the combined suicide and homicide rates in the United States.
While short term fluctuations in GDP may have little impact on mortality, and may actually be positively associated, long term trends are negatively associated with mortality rates, within the United States (M.H. Brenner 2005). Now, it’s hard to say how much of an impact this coronavirus shutdown is going to cause. And if the economy were doing well, and there weren’t so many other issues, I wouldn’t be too concerned. But the economy has been propped up by government support for quite some time and the recovery was running on fumes. Moreover, in order to keep the recovery going for as long as it has, government has essentially used its emergency measures already.
As a result, I’m willing to bet that we will see near depression levels, if not full on depression as we enter the next economic downturn. I’m willing to bet that the USD will see massive rates of inflation, losing upwards of 50% or more of its value. Cost of living will skyrocket, as will unemployment. It is going to be bad, and it is going to be made far worse by this lockdown.
Impact on Social Activity
Aside from the impact on society caused through economic decline, there are other ways in which this lockdown will impact society in a negative way. For quite some time now, there have been attempts to increase social interaction among younger generations. Children spend a lot of time in front of their screens, and a lot of time indoors. They don’t spend nearly enough time interacting with one another in person either. Not only are these activities important for physical health, including limiting the risk of heart disease, but it’s also very important for mental health.
Researchers have been concerned for years about the limited amount of free play, and especially outdoor play, experienced by young children (Burdette et al. 2005). Numerous programs, such as the Generation Wild campaign have been implemented to turn things around. Not only will the coronavirus lockdown have a temporary impact on getting children to interact and go outside more, but I’m concerned that it will have a long term impact as well, making it even more difficult to convince young generations to do anything other than sit in front of a screen locked inside their homes.
Safeguards
I’m not sure what we can do to help children interact more, when we’re essentially being told to limit physical contact as much as possible. Hopefully once this whole thing blows over, we can start broader reforms in schools for more free play. Creating small groups where children can interact with each other might also help. Social distancing should not be absolute. We just want to limit the number of contacts between different people.
Moreover, I’ve noticed a hell of a lot of people who were complete slobs and had no concern for hygiene in public suddenly becoming germaphobes on par with Mr. Monk. Thoroughly wash your hands when it’s proper to do so. Hot water and soap is really one of the best ways to destroy a virus. Rubbing alcohol and similar cleaners aren’t as effective, but they’re useful on keyboards, phones, etc.
Regarding economic safeguards, I think it is time we really consider universal basic income. We need an economic foundation. But the strain that the coronavirus has put on government infrastructure shows that we cannot rely on government for such systems. We have to implement them ourselves. We see how incompetent government is, as well as how easy it is to overload government operations.
Final Thoughts
Hopefully we all come out of this nonsense in one piece. Hopefully the efforts of the public health community are successful, though I have very little faith in them right now. I really am concerned that we are going to be plunged into a full scale depression, and am taking precautions to shield myself against the effects.
I’m not giving investing advice here, or any other kind of advice, and it’s always important to do your own research, but I’m going to position myself in physical assets like gold and silver, increase my holdings of crypto, and work on my own blockchain projects that will become increasingly important in the coming years. And yes, I’m going to stock up on supplies, though I have quite a bit already, because disaster preparation is something that you do before a disaster happens not during the disaster.
Further Reading
This article was originally published on the Politicoid blog on Medium.
Probably one of the most useful articles relating to this topic is my general discussion on the mathematics of epidemiology. I cover the basics of compartmental models, differential equations, and similar areas.
About the Creator
Daniel Goldman
Visit my homepage. I am a polymath and a rōnin scholar with interests in many areas, including political science, economics, history, and philosophy. I've been writing about all of these topics, and others, for the past two decades.




Comments
There are no comments for this story
Be the first to respond and start the conversation.